现任领导| 联系方式| 岗位职责
教务系统| 毕业论文管理系统| 网络课堂| 报名入口| 河北经贸大学教务辅助系统| 工作量录入
精品课| 尔雅视频课程| 网络课堂
教改动态| 教研项目| 教学成果
质量工程| 范式改革| 教学活动| 教学大讨论
软件下载| 文件下载
毕业生| 在校学生| 教师
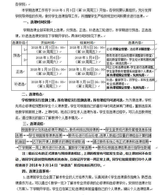
文件下载:关于做好2017-2018-2选课工作的通知